TikZ Gallery created by J.YH

(last update: 25. 12. 23)

Algebraic Geometry

One-point Compactification
Riemann Surface and Riemann Sphere
Coordinate for Riemann Sphere
Meromorphic function on Riemann Sphere

Set Theory

Injective (Ont-to-one) theory
Surjective (Onto) theory
Relation

Calculus

Exterior derivative
Vector field
Covector field
Tangent Space

Linear Algebra

Vector space
Linear Transformation
Coordinate Isomorphism

Complex analysis

Laurent series
Complex exponential

Topology

Coarser and Finer
Distance function
Neighborhood on a Topological space
Convergence on a Metric space

Abstract Algebra

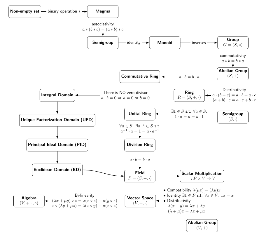
Algebraic Structure
Kernel and Image

Commutative Algebra

Evaluation Mapping
Spectrum

Category Theory

Category, Functor, and Natural Transform
Determinant as a Natural Transform

Number-Theoretic Transform (NTT)

Butterfly Operation
NTT Layers

Public Key Cryptography

Floyd's Cycle-finding Algorithm
RSA-OAEP
Elliptic curve over Finite field

Provable Security

PRP and OW-CPA game
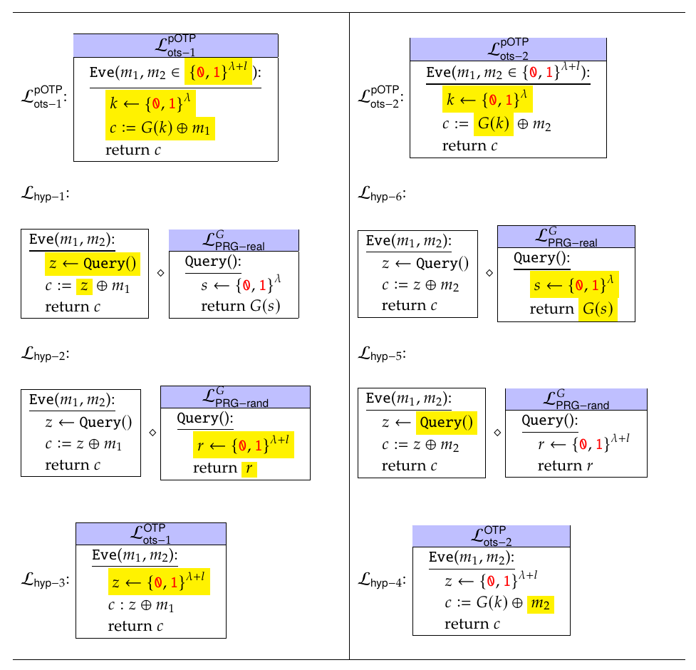
One-time Pad Security
Pseudorandom Function Model
Computational Indistinguishability
UF-CMA security